設備的安裝工作由我公司售后技術人員在用戶現場進行。安裝過程中用戶有義務以適當的人力物力配合我公司技術人員完成設備的安裝調試工作,包括現場的設備落位調平,穩(wěn)定的輸入電源接口提供,必要的物料準備提供等。a...
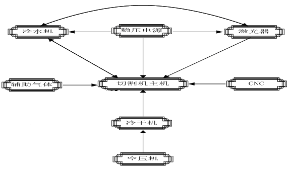
1.6.3各單元結構之間的機電聯系圖1-3 單元結構聯系圖如圖1-3所示機床各部分緊密聯系,相輔相成:電源為冷水機、激光器及主機提供優(yōu)質電源;冷水機為激光器及切割頭提供冷卻,機床其他各部分都為切割機主...
1.6產品結構與工作原理1.6.1總體結構數控激光切割機,主要組成部分有:機床主機部分、控制系統(tǒng)、激光器、冷水機、等(空氣切割時還有空壓機,冷干機等)。以上幾部分中除冷水機外都有自己的使用手冊或操作說...
1.3主要用途及適用范圍激光切割是材料加工中采用較先進的一種加工方法。本公司生產的HP型激光切割機,采用光纖激光器,配備精密直線導軌等傳動機構,通過專業(yè)激光切割運動板卡控制系統(tǒng),集合而成的精密數控激光...
地址:武漢市黃陂區(qū)武湖街新華大道1號 電話:027-82210755 手機:18162756198
Copyright ? 武漢市三雷數控設備有限公司 版權所有 ICP備案編號:鄂ICP備13003766號
